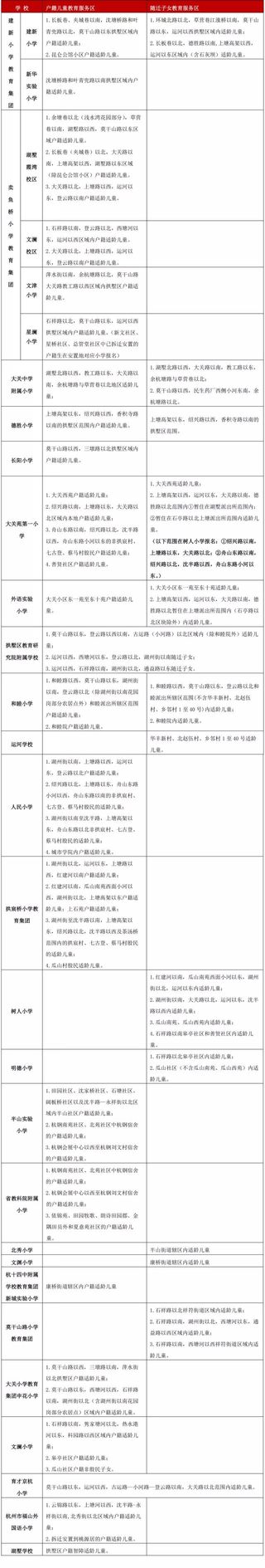
2018杭州小升初拱墅区公办小学教育服务区
30年省级优秀教师教你轻松养出懂事、独立、学习好的好孩子
2018杭州小升初拱墅区公办小学教育服务区

提醒:1.教育服务区划分解释权在拱墅区教育局。2.非常住户籍儿童动态教育服务区划分,根据实际教育资源每年进行调整;常住户籍儿童教育服务区划分,会因新建学校、布局调整、招生容量等因素进行适度调整。请勿将教育服务区划分作为购房依据。





