2019年西安碑林区528小升初考试真题答案(抢先版)

144
作者 小木鱼123 米粒妈咪课堂  ← 点击红色字,关注公众号
2018-04-13 11:20 字数 488 阅读 1107评论 0

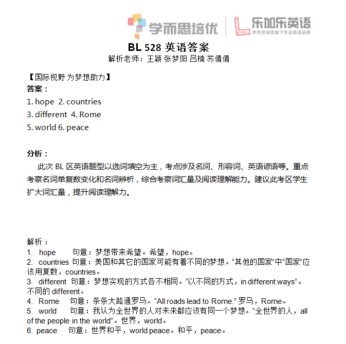
2019年5月28日上午,西安民办学校“小升初”综合素质阶段性测评进行,家长帮论坛也第一时刻为大家发布今年小升初综合素质测评卷。此为碑林区各名校的阶段评价内容。

相关推荐:

2019年西安528各区小升初真题详解(抢先版)

2019年西安民办校528小升初测评各区真题答案详解

西安20所民办学校2012-2019年录取分数线预览

2019年西安五大及二类校528小升初成绩查询入口

杭州中学      米粒妈咪在线课程