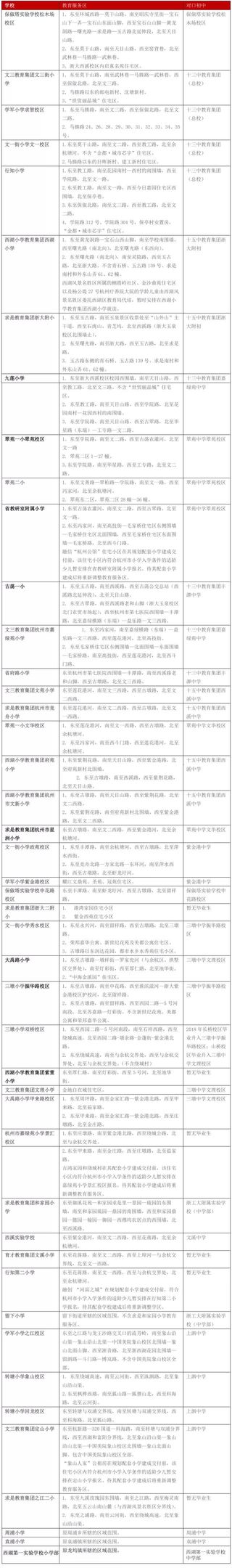
2018杭州小升初西湖区公办小学教育服务区
2018杭州小升初西湖区公办小学教育服务区

浙工大附属实验学校小学部继续接收留下地区符合入学条件的流动人口子女报名入学。
育才教育集团黄姑山路校区继续接收求是教育集团浙大附小、保俶塔实验学校松木场校区、文一街小学、行知小学、文三教育集团文三街小学、学军小学求智校区、西湖小学教育集团西湖小学等教育服务区中符合入学条件的流动人口子女报名入学。
提醒:1.上述教育服务区的划分自公布之日起执行。以上仅作为2018年西湖区小学服务区的公布结果,以后均以当年公布的教育服务区为依据。2.上述教育服务区仅包含已经区教育行政部门备案明确的住宅。以后新建或改扩建的住宅,将另行确定其教育服务区,并以区教育行政部门公布的文件为准。3.上述教育服务区的划分今后会因规划布局、新建学校、招生容量等因素进行调整,请慎将现教育服务区作为购房依据。






