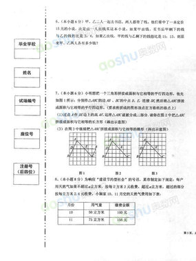
526真题:2013交大附中小升初526综合素质评价真卷
西安奥数网5月28日 5月27日,西安市教育局公布了参加“5·26”民办学校小升初综合素质测评“四大名校”的测试题,这四所学校包括高新一中初中校区、交大附中分校、西工大附中分校、西安铁一中分校。本套是2013年西安交大附中的526考试真题,先睹为快吧。

(最后一页有下载版)
点击查参考答案









试题下载
参考答案(独此一份 别无他求))小编推荐:
决战526 2013小升初专题特辑
526真题:2013西工大附中小升初526综合素质评价真卷
526真题:2013交大附中小升初526综合素质评价真卷






