上海春考外语一考及合格考成绩将于2月1日公布

144
作者 panlei152815 米粒妈咪课堂  ← 点击红色字,关注公众号
2018-04-10 15:54 字数 1187 阅读 1124评论 0

2018年上海普通高校春季考试(以下简称“春考”)、1月份外语科目考试(即高考外语一年两考中的第一次考试,以下简称“外语一考”)、普通高中学业水平高三科目合格性考试(以下简称“高三合格考”)于1月8日结束。相关考试成绩将于2月1日(星期四)20:00公布。届时,考生可登录市教育考试院官网“上海招考热线”(www.shmeea.edu.cn)或东方网(www.eastday.com)查询成绩。

上海春考外语一考及合格考成绩将于2月1日公布

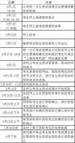
2018年上海春考首次实行考后填志愿,根据相关规定,考生可以填报两个专业志愿,可以是一所院校的两个专业志愿,也可以填报两所院校各一个专业志愿。春招院校的招生层次均为本科,招生专业都是学校的国家级特色钻研或应用型本科试点专业,华东政法大学、上海大学(分数线,专业设置)等多所参加春招的试点院校今年或增加了招生计划,或新增了专业,在诸多“利好”之下,考生报考春考的兴趣和热情大增。具体日程可以参看以下表格。

上海春考外语一考及合格考成绩将于2月1日公布

(看看新闻Knews记者:朱玫 编辑:祝闻豪)

小学作文      米粒妈咪在线课程