2018杭州小升初公办中学学区划定
2018杭州小升初公办中学学区划定
上城区
公办初中分配范围

下城区

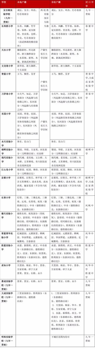
江干区
根据2018年3月调查数据显示,今年江干区一年级常住户籍适龄儿童人数为6200余人,较之去年同期增加了500余人,且此数据呈动态增长趋势。常住户籍适龄儿童较去年增幅比较明显的区块为:丁兰街道,闸弄口街道,四季青街道,九堡街道,其中丁兰街道常住户籍适龄儿童增加近300人。
另外,近三年来江干区符合条件的流动人口随迁子女比例一直保持在42%左右,且人数逐年呈上升趋势,保守估计,今年小学入学人数将达到近万人。尽管今年建成的新校可适度缓解入学压力,但局部区块招生形势依然比较严峻。
采荷街道部分学校常住户籍适龄儿童连续几年均大幅度超出学校招生计划。今年3月摸底数显示,该区块常住户籍适龄儿童人数超出学校招生计划300余人,因此,今年该区块的采荷一小、采荷二小一表生仍将面临大幅度调配。此外,今年闸弄口街道濮家小学教育集团和彭埠街道夏衍小学也可能出现常住户籍适龄儿童调配的情况。






