240
投稿
收录了16644篇文章 ·8114个问题 · 6人关注
  • 96
    情泪2009 2018-04-17 10:48
    2019杭州小升初备考:网报时间及流程

    杭州奥数网:虽然处于暑假,但是不得不说,2019年杭州小升初已经开始了,家长们也不用太过着急,可以先提前准备着,关于小升初来看看家长的经验分享:2019杭州小升初备考:网报时间及流程。推荐阅读:2019杭州小升初备考:重点民办初中招生方式?①网上报名一...

  • 96
    金属雨 2018-04-17 10:48
    迹录·小升初:家有小儿小升初

    杭州奥数网:2019年杭州小升初进入尾声,来看看长沙小升初家长的经验分享:迹录·小升初:家有小儿小升初。推荐阅读:2019杭州小升初:育才体验营可以报名了 2019小升初:一个热门小学毕业班的升学轨迹 迹录·小升初:波澜不惊、水到渠成的2019小...

  • 96
    贪吃果冻 2018-04-17 10:48
    2019杭州小升初备考:哪些杯赛含金量高

    杭州奥数网:目前正值暑假期间,对于2019年小升初的孩子和家长来说小升初已经远去,但是对于五升六的孩子来说,2019小升初才刚刚开始,关于杭州的小升初,家长们了解杭州小升初可参加的杯赛有哪些?这些杯赛的份量排序是如何?来看看2019小升初家长的总结。推...

  • 96
    有事快点讲 2018-04-17 10:48
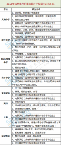
    2019杭州小升初备考:重点民办初中招生方式?

    杭州奥数网:对于2019小升初的家长和孩子来说,小升初算是一个比较陌生的词汇,来看看家长的分享:2019杭州小升初备考:杭州重点民办初中招生方式?推荐阅读:2019杭州小升初备考:电脑派位如何进行?问:杭州重点民办初中的招生方式有哪些?2019年起,据坊间...

  • 96
    天崖游子001 2018-04-17 10:48
    2019杭州毕业考备战小攻略(安排/注意事项)

    杭州奥数网:2019杭州小升初进入尾声,进入六月毕业季,2019小升初的孩子们也即将毕业,小学的最后一次考试也即将到来,为孩子们的小学生涯画上句号。推荐阅读:2019杭州小升初:育才体验营可以报名了 2019小升初:一个热门小学毕业班的升学轨迹 迹录·...

  • 96
    海上黑猪 2018-04-17 10:48
    2019杭州小升初备考:各大杯赛重要时间点

    杭州奥数网:2019年杭州小升初的孩子已经开始准备小升初衔接了,但是2019年小升初才刚开始,对于杭州小升初杯赛的重要性,家长和孩子们了解吗?推荐阅读:2019杭州小升初备考:杭州小升初入学途径原文内容如下:①挑战杯、绿洲杯、希望杯、华杯赛、睿达杯、中...

  • 96
    称展fengfeng 2018-04-17 10:48
    2019杭州小升初备考:民办初中对火炬少年认可吗?

    杭州奥数网:对于2019小升初的家长和孩子来说,小升初算是一个比较陌生的词汇,来看看家长的分享:2019杭州小升初备考:民办初中对火炬少年认可吗?推荐阅读:2019杭州小升初备考:电脑派位如何进行? 2019杭州小升初备考:重点民办初中招生方式?①民办初中....

  • 96
    冬雨4452000 2018-04-17 10:48
    2019杭州中小学期末放假安排,7月5日开始暑假!

    杭州奥数网:2019年杭州小升初进入尾声,2019年杭州中小学期末放假安排,7月5日开始暑假!推荐阅读:2019杭州毕业考备考攻略(安排/注意事项)2019杭州小升初:育才体验营可以报名了 2019小升初:一个热门小学毕业班的升学轨迹 迹录·小升初:波澜不惊....

  • 96
    虫虫小毛毛 2018-04-17 10:48
    2019杭州小升初备考:杭州小升初入学途径

    杭州奥数网:目前正处于暑假之中,2019小升初已经悄悄开始,来看看经历了2019小升初家长的经验分享:2019杭州小升初备考:杭州小升初入学途径。推荐阅读:杭州市教育局权威发布:杭州初中质量评价排行榜小学升初中的升学方式有哪些途径?参考答案:①学区公办...

  • 96
    一小佛 2018-04-17 10:48
    2019杭州小升初备考:自主招生流程及民办报名流程

    杭州奥数网:对于2019小升初的家长和孩子来说,小升初算是一个比较陌生的词汇,来看看家长的疑惑:①关于自主招生的招生流程(坊间跟官方)②民办初中的整体报名流程。推荐阅读:2019杭州小升初备考:电脑派位如何进行? 2019杭州小升初备考:重点民办初中招....

  • 96
    藏獒2007 2018-04-17 10:48
    孩子小学毕业前应该养成的六个习惯

    杭州奥数网:2019年杭州小升初进入尾声,孩子们接下来马上就要进入初中一年级的学习了,来看看家长的分享:孩子小学毕业前应该养成的六个习惯。推荐阅读:2019年杭州育才中学教育集团中考成绩公告 2019年杭城各民办、公办初中中考成绩 2019年杭州公办、民办中...

  • 96
    I上善若水 2018-04-17 10:48
    暑假:郭初阳老师推荐阅读书目

    杭州奥数网:暑假进行中,孩子们除了平时的活动,有没有读书呢?来看看:郭初阳老师推荐的阅读书目。推荐阅读:杭州外国语分流考指什么?分流考出的学生人数? 2019杭州小升初备考:杭州小升初入学途径原文内容如下:郭初阳推荐的书目1、《顾准文集》、张中晓...

  • 96
    新祥云 2018-04-17 10:48
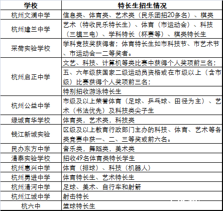
    2019杭州小升初备考:特长生招生问题

    杭州奥数网:对于2019小升初的家长和孩子来说,小升初算是一个比较陌生的词汇,来看看家长的疑惑:哪些学校有招收特长生?招收什么样类型的特长生?推荐阅读:2019杭州小升初备考:电脑派位如何进行? 2019杭州小升初备考:重点民办初中招生方式?相关阅读推....

  • 96
    龙飘雨 2018-04-17 10:48
    学习积累:小学生写作文开头方法集锦

    杭州奥数网:家长们辅导过孩子写作文吗?来看看杭州小升初家长的分享:【学习积累】小学生写作文开头方法集锦。推荐阅读:2019年杭州育才中学教育集团中考成绩公告 2019年杭城各民办、公办初中中考成绩 2019年杭州公办、民办中学中考成绩综合情况分析原文内容...

  • 96
    你的眼药 2018-04-17 10:48
    杭州小升初:公办学校录取按什么标准给学生排序?

    杭州奥数网:虽然处于暑假,但是不得不说,2019年杭州小升初已经开始了,家长们也不用太过着急,可以先提前准备着,关于小升初来看看家长的经验分享:公办学校录取按什么标准给学生排序?推荐阅读:杭州外国语分流考指什么?分流考出的学生人数? 2019杭州小....

专题公告

中学(middle school),分为初级中学与高级中学,属于中等教育的范畴。初级中学一般是指九年义务教育的中学,高级中学是指高中非义务教育阶段的中学。


相关课堂学习推荐榜

热门文章

关注的人(6)