240
投稿
收录了16644篇文章 ·8114个问题 · 6人关注
  • 96
    鱼雁月花 2018-04-17 10:47
    假如你不是牛娃,择校五大策略送你

    杭州奥数网:如果孩子本身不是牛娃,那么如何让孩子上名校,或者在孩子距离名校的要求有差距的情况下也能够上一所满意的学校也成了家长首先考虑的问题。策略1家长做好情报工作,充分理解目标校所在区的小升初政策,确保正确解读,今年政策未出,暂时参考往年....

  • 96
    野葫芦引 2018-04-17 10:47
    非牛娃如何在小升初过程中“一鸣惊人”

    杭州奥数网:短时间提高孩子水平或者压低目标校的招生标准都不可能。我们家长能做的就是,确定好的策略。“与人玫瑰,手有余香。”以下是过来人的择校经验分享,希望对大家有所帮助。推荐阅读:2019杭州小升初:文澜中学招生问答 2019年第七届睿达....

  • 96
    年小菊 2018-04-17 10:47
    假期读什么:帮孩子扫盲的100本经典

    杭州奥数网:在孩子的智力发展过程中,一本好书提供的快乐是其他任何事情都无法比拟的。读给孩子听、陪着孩子一起读,是父母、祖父母或成年人应该做的重要的事情。今天推荐的这100本书是英国资深作家、编辑、儿童文学评论家安妮塔·西尔维从125000本儿....

  • 96
    海洋哥哥哈 2018-04-17 10:47
    2019小升初家长必须考虑的事,写得实在

    杭州奥数网:家长分享:2019小升初家长必须考虑的事,写得实在。推荐阅读:2019杭州小升初:杭州建兰中学招生问答 2019杭州小升初:杭州公益中学招生问答1、即使冲优秀的学校有百分之百的把握,也要找好至少两个保底的学校,以免万劫不复。2、如果花大把的银....

  • 96
    宝iloveu 2018-04-17 10:47
    杭州五所民办初中新学期伙食对比

    杭州奥数网:今天杭城开始开学啦,除了孩子学习状态的调整,相信学校的伙食情况筹备的如何,也是各位家长朋友们爱念叨的事情。小编特意收集了几所杭城民办初中的伙食菜单,供各位爸妈们对比交流。育才中学点击下一页继续启正中学点击下一页继续采荷实验点击下...

  • 96
    摇曳水星 2018-04-17 10:47
    我儿子的小升初:说多了全是泪,没有经验全是教训!

    杭州奥数网:2019杭州小升初进行时,家长和孩子开始为2019小升初做准备了吗?2019年小升初的经验分享对于2019小升初的家长和孩子有很好的参考价值,来看看2019小升初的经验分享:我儿子的小升初,说多了全是泪,没有经验全是教训!推荐阅读:2019杭州小升初:...

  • 96
    核桃的核桃仁 2018-04-17 10:46
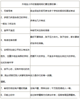
    外地生小升初择校时需注意的事儿

    一、外地生源小升初择校时爸爸妈妈们应该注意的事儿二、外地生家长必备资料

  • 96
    过客ABCABC 2018-04-17 10:46
    小升初备考:小学一至六年级古诗句31个分类汇总

    长沙奥数网:小学一至六年级古诗句31个分类汇总,该背诵就要背诵,没有大量的积累,别想写出好作文。推荐阅读:2019杭州小升初:杭州白马湖学校招生问答 2019杭州小升初:文澜中学招生问答(一)哲理诗句1、山重水复疑无路,柳暗花明又一村。(陆游《游山西村...

  • 96
    霜天孤月 2018-04-17 10:46
    杭州小升初常用名词解释

    杭州奥数网:几乎对于每一位家长来说,小升初都是第一次,也是最后一次。因此对于很多应届的家长而言,总是为了寻找更多、更及时的小升初信息,常常在网上寻寻觅觅,在信息的海洋中不断地搜索、阅读、筛选,而很多家长却往往因为在搜索的时候,不能应用精准的...

  • 96
    万科水晶城 2018-04-17 10:46
    小升初家长四大疑问:怎么帮孩子缓解压力?

    杭州奥数网:从小学进入初中是人生的一大转折,从小学顺利毕业的孩子们将在进入初中后面临学科任务增多、课业难度加大、生理发育等诸多不可避免的问题。如果处理不好,不仅会影响到孩子以后的长远发展,家长也是难辞其咎。推荐阅读:2019杭州小升初:杭州建兰...

  • 96
    章东俊 2018-04-17 10:46
    【学校PK季】采荷中学VS采荷实验对比分析

    杭州奥数网:杭城小升初大幕即将拉起,在这之前,小升初名校PK系列,欢迎家长们一起来进行信息交流。希望这些信息对比能,帮助各位家长朋友能够更加直观的了解各个学校的情况,帮助自己和孩子做出选择。采荷中学VS采荷实验。作为江干区的热门学校,一公办、一...

  • 96
    赵昱萌 2018-04-17 10:46
    一位初中妈妈的后悔药,小学真的很重要

    杭州奥数网:一位初中妈妈的后悔药,小学真的很重要,来看看家长的分享:我的孩子小升初,现在回想当年真是很后悔,分享一些个人经验给小学的家长们借鉴。推荐阅读:2019杭州小升初:杭州建兰中学招生问答 2019杭州小升初:杭州公益中学招生问答1、语文:从小...

  • 96
    一土四火 2018-04-17 10:46
    6部值得和孩子一起观看的电影

    杭州奥数网:给大家推荐的6部电影都是以孩子为主角,讲述了不同环境下孩子的成长故事,有温暖的友谊、残酷的战争、复杂的社会宗教故事等。每一部,都值得周末的午后和孩子一起观影、探讨。小男孩故事发生在二战最激烈的时期,从珍珠港事件跨越到美国对日本投....

  • 杭州拱墅区三所公办中学伙食对比

    杭州奥数网:距离杭城小升初不远啦,除了孩子学习状态的调整,相信学校的伙食情况筹备的如何,也是各位家长朋友们爱念叨的事情。上次给大家带来了杭州五所民办初中新学期伙食对比,这次给大家带来拱墅区的三所中学,大家一起来看看吧!【文晖中学】【行知中学...

  • 96
    追杀小天女 2018-04-17 10:46
    杭州各杯赛在小升初中重要性指数

    杭州奥数网:2019小升初,家长除了最关心的小升初招生政策外,就属杭州中小学热门杯赛了。各位家长一起来看看你吧!■挑战杯▲难度系数:★★★★▲重要指数说明:★★★★★此杯赛证书在各民办初中皆受用。一等奖获得文澜邀约面谈机会很大,二、三等奖也有机...

专题公告

中学(middle school),分为初级中学与高级中学,属于中等教育的范畴。初级中学一般是指九年义务教育的中学,高级中学是指高中非义务教育阶段的中学。


相关课堂学习推荐榜

热门文章

关注的人(6)